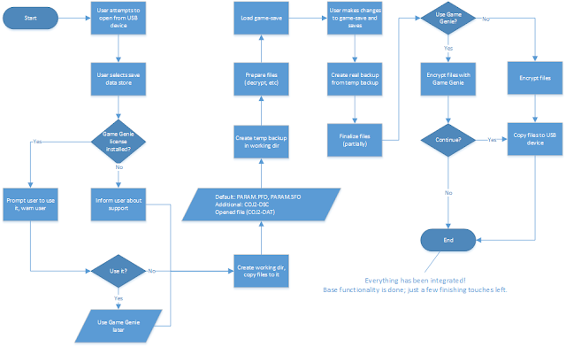
I decided to make much effort to support PS3, and I'll let you know the progress I've made the recent days.
First of all, DISE will be able to encrypt saves properly using the Game Genie web service. As long as you have a valid Game Genie license installed, DISE will automatically retrieve what it needs to communicate with the Game Genie web service. What's left is integrating it into DISE.
Next, I've taken flatz' pfdtool and turned it into a reusable library (and avoided the existing GPL'd code). In combination with my own code to handle PFD/SFO, I can show you some progress with real data.
There's more work to do but I wanted to share this as soon as it was somewhat worth looking at. :)
Simplified process (and my integration progress)
The Game Genie library is pretty much finished, and so is the other PS3 stuff. Now I'm just tying it all together in DISE. :)
![]() |
| Updated July 28, 2013. |
Video
Screenshots
![]() |
| Open saved game directly from the USB device. |
![]() |
| Saved data on the USB device. |
![]() |
| Game Genie license is installed and can be used. |
![]() |
| Game Genie license isn't installed, but is supported. |




